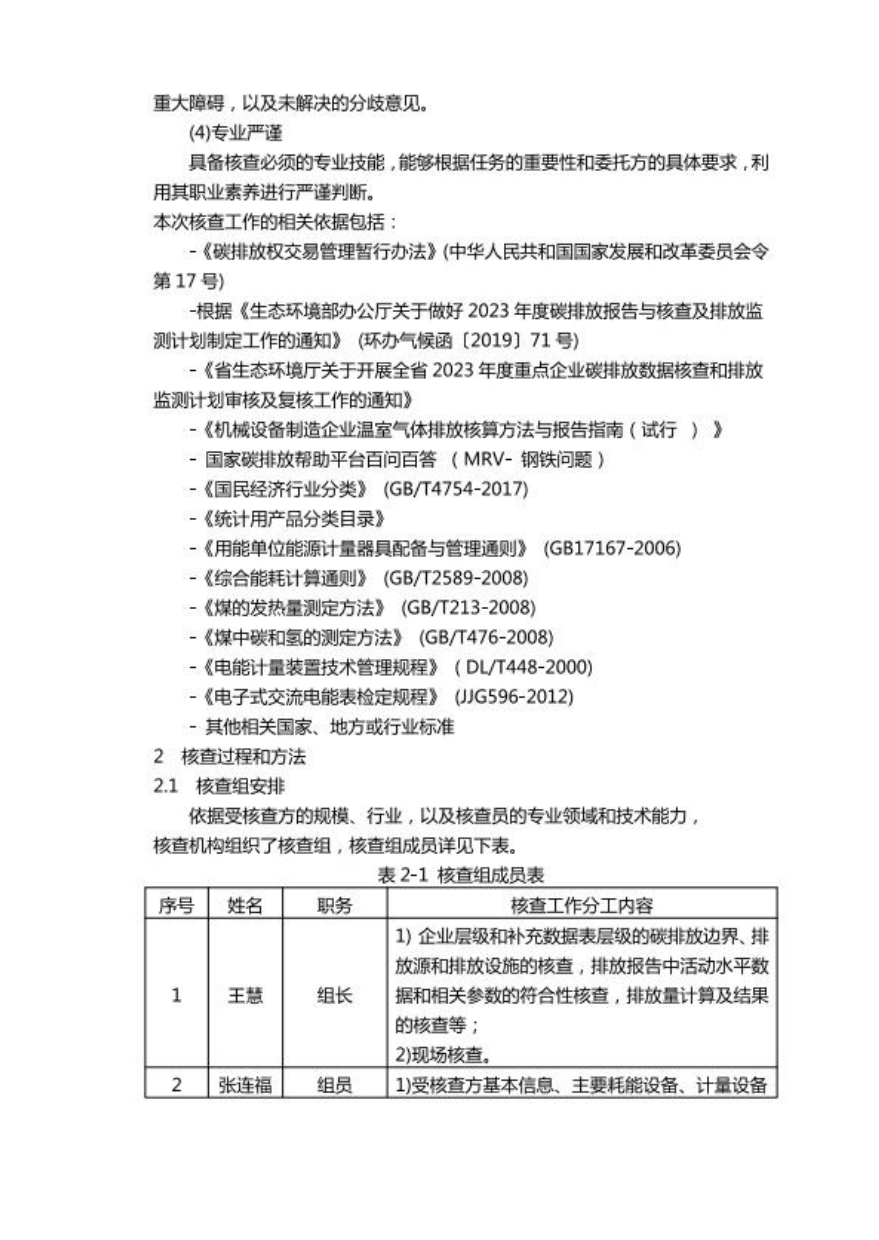
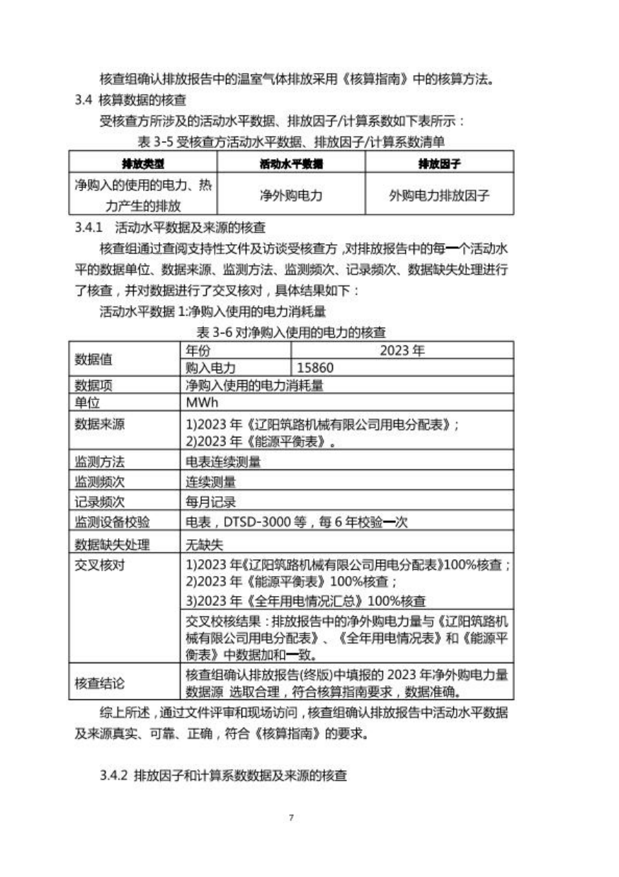
新聞中心
NEWS
遼陽筑路機械有限公司2023年度溫室氣體排放核查報告
- 分類:公司新聞
- 作者:
- 來源:
- 發布時間:2024-04-05 11:31
- 訪問量:237
遼陽筑路機械有限公司2023年度溫室氣體排放核查報告
詳情













新聞中心
遼陽筑路機械有限公司2024年社會責任報告
[ 2025-03-14 ]
遼陽筑路機械有限公司2023年度溫室氣體排放核查報告
[ 2024-04-05 ]
2024年遼筑集團第四屆瀝青拌合設備職業技能鑒定培訓
[ 2024-03-30 ]
京哈高速公路綏中(冀遼界)至盤錦段改擴建工程第二階段(鐵建大橋局)、九標段(中鐵四局)順利完成投產
[ 2023-10-23 ]
公司組織團建活動
[ 2023-09-13 ]
手機官網
微信二維碼
0419-3304613
在線留言